These-domain time specifications were designed for the step-input system response. Other inputs, such as a ramp or a quick pulse may be better analyzed by using other specifications such as phase delay.
Note that these estimates are only accurate for second-order systems with no zeros. For example, a non-minimum-phase zero could have a significant effect on the settling time. However, these estimates still represent the essential qualities of higher-order systems with two dominant poles. For this reason, Franklin advocates using simple estimates rather than exact fits; designers should normally use them as rough guidelines anyway.
Kuo, Section 7-5, gives
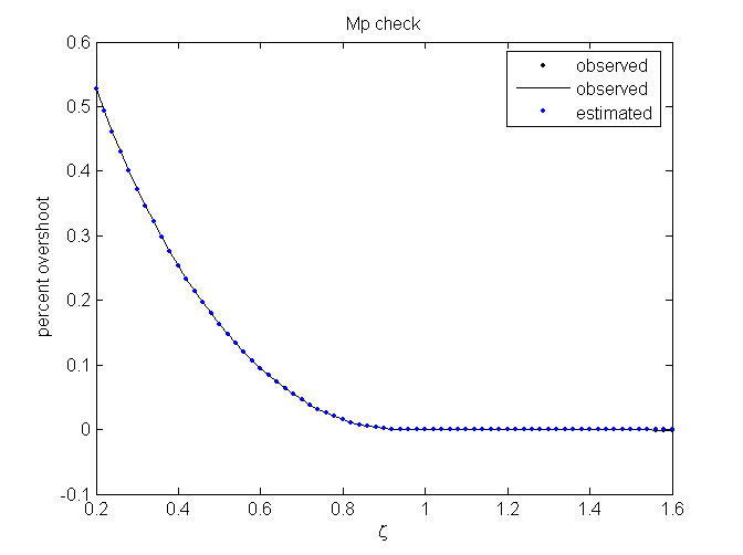
Mp = exp(-pi*zeta/sqrt(1-zeta^2))
t_r = (1-0.4167*zeta+2.917*zeta^2)/wn for zeta<1
t_s = 3.2/(zeta*wn) for zeta<0.69; and t_s = 4.5*zeta/wn for zeta>0.69
Our formulas for estimating these values are:
Mp = exp(-pi*zeta/sqrt(1-zeta^2)) for zeta<1; and Mp = 0 for zeta>1
t_r = (1.2 - 0.45*zeta + 2.6*zeta^2)/wn for zeta<1.2; and t_r = (4.7*zeta-1.2)/wn for zeta>1.2
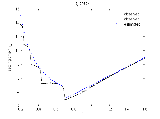
t_s = -0.5*log( (1-zeta^2)/400) )/(zeta*wn) for zeta<0.7; and t_s = (6.6*zeta-1.6)/wn for zeta>0.7
These formulas were modified from earlier versions of the lab manual, and it is easy to see that their heritage traces back to Kuo's book. However, in practice, there were consistent errors in the older formulas; and these caused certain bizarre conclusions in student lab reports.
Therefore, better values were chosen through trial and error, according to two guiding principles: the coefficients should be simple and the misprediction error should be small. In order to help with this task, this Matlab script was written. It simulates a number of system zetas, determines Mp, t_r, and t_s for each zeta, and plots the estimated and observed values.


Here we see that the rise time formula is accurate as well. There are slight imperfections, but the general trends are well preserved.

Here we see how the number of large oscillations has a major effect on settling time. For zeta>0.7, no oscillations exceed 105% of the step size; therefore, the settling times rise smoothly as the damping coefficient increases and slows the system response. At zeta=0.7, the first oscillation exceeds 105%; at zeta=0.44, the second oscillation falls below 95%, and at zeta=0.3, the third breaks over 105%.
Because of the complexity which would be required to model each break exactly, our estimate simply provides an upper bound on the settling time. Also note that this graph exaggerates the magnitude of the effect; the curves at zeta=0.68 and zeta=0.70 look quite similar; their difference is almost negligible unless 105% is a critical value.